“介入双疗法”!浙江大学医学院附属第一医院:有前景的肝癌介入免疫治疗策略
| 导读 | 这种持久抗肿瘤免疫的协同作用有望预防肝癌的复发和转移。 |
近日,浙江大学医学院附属第一医院研究团队在期刊《Journal for ImmunoTherapy of Cancer》上发表了研究论文,题为“Oncolytic peptide LTX-315 targets PD-L1 to improve antitumor immune response of nanosecond pulse electric field in liver cancer”,本研究发现 nsPEF 上调了肝癌细胞中程序性细胞死亡配体 1(PD-L1)的表达,导致 CD8+ T 细胞功能障碍。LTX-315 降低了 nsPEF 介导的 PD-L1 水平升高,并恢复了 CD8+ T 细胞的细胞毒性。此外,LTX-315 与 nsPEF 联合作用诱导了增强的免疫原性细胞死亡,从而激活了树突状细胞和 CD8+ T 细胞。另外,LTX-315 改善了经 nsPEF 处理的肝癌细胞中的抗原加工和呈递。尤其是,nsPEF 与 LTX-315 的联合应用通过促进树突状细胞向肿瘤引流淋巴结迁移、肿瘤内免疫细胞浸润以及潜在的免疫记忆以防止肿瘤转移,实现了持久的肿瘤控制和荷瘤小鼠生存期的延长。
nsPEF与LTX-315联合应用:调控肝癌细胞免疫相关机制及实现持久抗肿瘤效应
01
nsPEF 上调了肝癌细胞中程序性细胞死亡配体 1(PD-L1)的表达,导致 CD8+ T 细胞功能障碍。LTX-315 降低了 nsPEF 介导的 PD-L1 水平升高,并恢复了 CD8+ T 细胞的细胞毒性。此外,LTX-315 与 nsPEF 联合作用诱导了增强的免疫原性细胞死亡,从而激活了树突状细胞和 CD8+ T 细胞。另外,LTX-315 改善了经 nsPEF 处理的肝癌细胞中的抗原加工和呈递。值得注意的是,nsPEF 与 LTX-315 的联合应用通过促进树突状细胞向肿瘤引流淋巴结迁移、肿瘤内免疫细胞浸润以及潜在的免疫记忆以防止肿瘤转移,实现了持久的肿瘤控制和荷瘤小鼠生存期的延长。
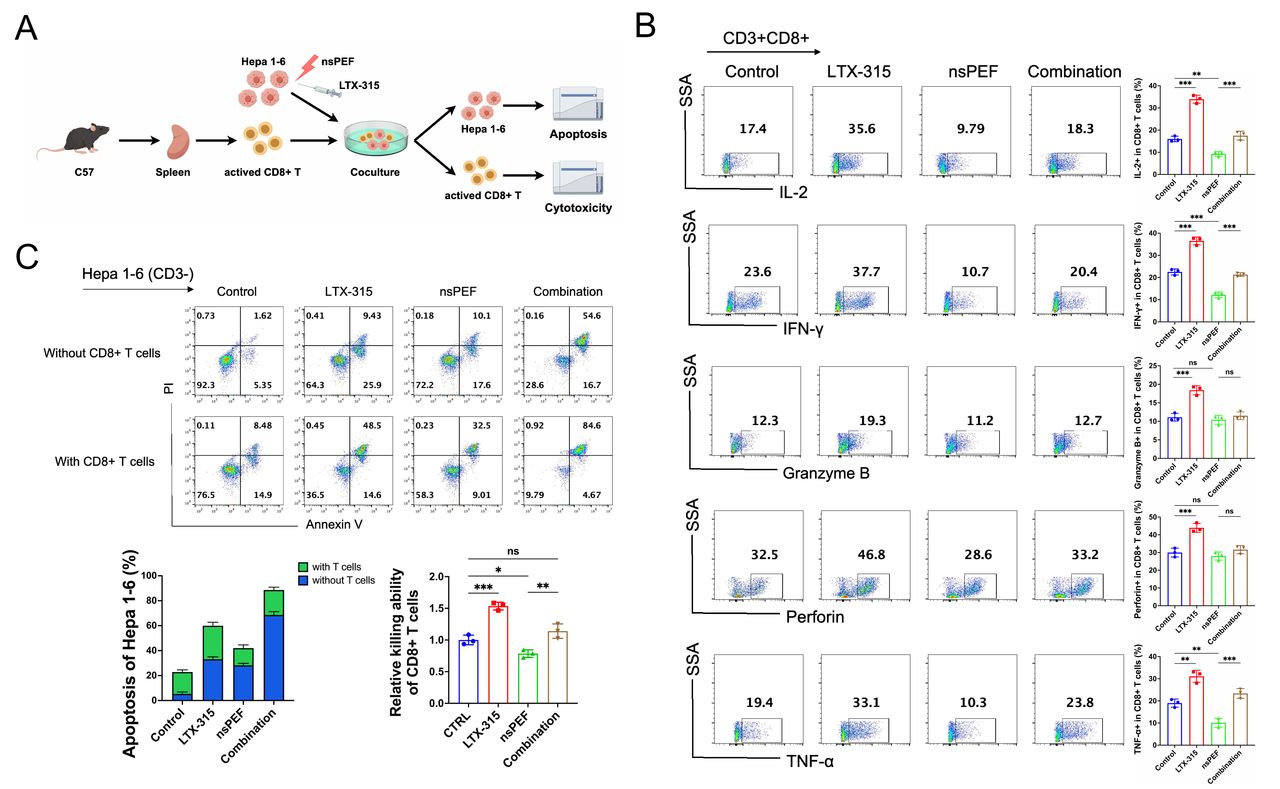
LTX-315在nsPEF治疗后恢复了CD8+ T细胞对肝癌细胞的细胞毒性
02
为评估 LTX-315 诱导的 PD-L1 表达降低是否对 CD8+T 细胞的细胞毒性产生影响,研究人员建立了一个共培养系统,使用从小鼠脾脏中分离出的 CD8+T 细胞和经 LTX-315、nsPEF 或其组合预处理的 Hepa 1–6 细胞。共培养 24 小时后,收获 CD8+T 细胞和 Hepa 1–6 细胞进行流式细胞术分析。结果表明,与对照组相比,nsPEF 组中 IFN-γ+、TNF-α+和 IL-2+CD8+T 细胞的比例显著降低,而 Granzyme B+和 Perforin+CD8+T 细胞的比例未发生变化。相反,与经 nsPEF 预处理的 Hepa 1–6 细胞共培养后,IFN-γ+、TNF-α+和 IL-2+CD8+T 细胞的比例在经 nsPEF 与 LTX-315 联合预处理的 Hepa 1–6 细胞组中显著升高。
接下来,研究人员评估了 CD8+T 细胞的杀伤能力。结果表明,与对照组相比,经 nsPEF 处理的 Hepa 1–6 细胞对 CD8+T 细胞的杀伤能力显著降低;然而,LTX-315 处理的 Hepa 1–6 细胞对 CD8+T 细胞的细胞毒性增强。此外,联合治疗显著提高了 CD8+T 细胞介导的细胞毒性,优于单独的 nsPEF 治疗。总之,nsPEF 使肝癌细胞对 CD8+T 细胞介导的杀伤产生抗性,从而降低了其细胞毒性效力。然而,这种效应被 LTX-315 显著逆转,恢复了肿瘤细胞对 CD8+T 细胞介导的细胞毒性的敏感性。

LTX-315 能够恢复经非热等离子体电脉冲(nsPEF)处理后的 CD8+ T 细胞对肝癌细胞的细胞毒性
结论
03
在本研究中,与单独使用非侵入性脉冲电场(nsPEF)相比,联合治疗后肿瘤引流淋巴结(TdLNs)中迁移性树突状细胞(DCs)和 cDC1 细胞数量增加,这为淋巴结重塑和持久的 T 细胞记忆编程提供了更有力的潜在基础。这种持久抗肿瘤免疫的协同作用有望预防肝癌的复发和转移。
参考资料:
https://jitc.bmj.com/content/14/1/e012438(转化医学网360zhyx.com)
【关于投稿】
转化医学网(360zhyx.com)是转化医学核心门户,旨在推动基础研究、临床诊疗和产业的发展,核心内容涵盖组学、检验、免疫、肿瘤、心血管、糖尿病等。如您有最新的研究内容发表,欢迎联系我们进行免费报道(公众号菜单栏-在线客服联系),我们的理念:内容创造价值,转化铸就未来!
转化医学网(360zhyx.com)发布的文章旨在介绍前沿医学研究进展,不能作为治疗方案使用;如需获得健康指导,请至正规医院就诊。
责任声明:本稿件如有错误之处,敬请联系转化医学网客服进行修改事宜!
微信号:zhuanhuayixue
腾讯登录
还没有人评论,赶快抢个沙发