推荐活动

革新1型糖尿病监测!创新早筛技术皮下植入免疫生态位,可提前5-7周预测发病

首页 » 《转》译 2026-02-02 转化医学网 赞(2)
分享: 
导读
IN技术的意义远超早期诊断——它使“动态监测+精准干预”成为可能。

1型糖尿病(T1D)的传统诊断依赖血糖异常或自身抗体检测,但此时胰岛β细胞已严重受损。近日,国际知名期刊《Science Advances》发表一项开创性研究:研究团队提出了一种颠覆性监测策略,通过植入皮下的微孔支架(免疫生态位,IN)捕获全身免疫细胞转录组变化,在症状出现前5-7周预测疾病进展,为早期干预提供全新时间窗口。

研究设计

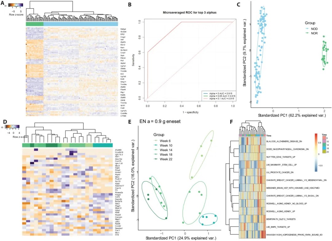
每周对免疫生态位(IN)进行取样实现了对NOD和NOR小鼠的纵向监测

免疫生态位(IN)分析能够区分NOD小鼠与NOR对照组,且与疾病进展与否无关

研究团队在非肥胖糖尿病(NOD)小鼠模型中植入可重复取样的IN支架,通过纵向RNA测序分析发现:

  • 风险分层精准:仅需13个基因标志物即可在6周龄时区分进展型与非进展型小鼠,早于葡萄糖耐量试验异常出现时间;

  • 动态追踪疾病:在症状发生前7周,IN内免疫细胞转录组出现显著变化,其中11个关键基因在胰腺胰岛细胞中同步表达,证实IN可反映胰腺局部免疫状态;

  • 临床转化潜力:IN采样微创、可重复,且与血液免疫表型差异显著,更精准捕捉组织特异性免疫反应。

早在6周龄时即可区分出NOD疾病进展小鼠与非进展小鼠

6周时确定的基因特征可应用于非进展小鼠的所有时间点,并与胰腺内的变化相关

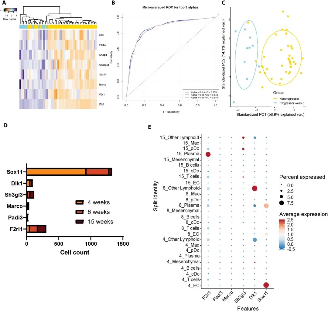
技术核心


一个包含13个基因的特征可随时间推移区分NOD疾病进展小鼠,且这些基因存在于NOD小鼠的胰腺中

IN由生物相容性聚己内酯(PCL)材料制成,植入皮下后吸引免疫细胞浸润,形成可反映全身免疫状态的微环境。

研究发现:

  • 基因标志物揭示机制:进展者中巨噬细胞受体基因Marco上调,提示先天免疫激活早于β细胞损伤;代谢相关基因Dlk1、Sh3gl3异常表达,暗示免疫与代谢紊乱协同驱动疾病;

  • 跨物种一致性:IN捕获的基因变化在斑马鱼、小鼠模型中均与维生素B6代谢通路相关,为致病机制研究提供新视角。

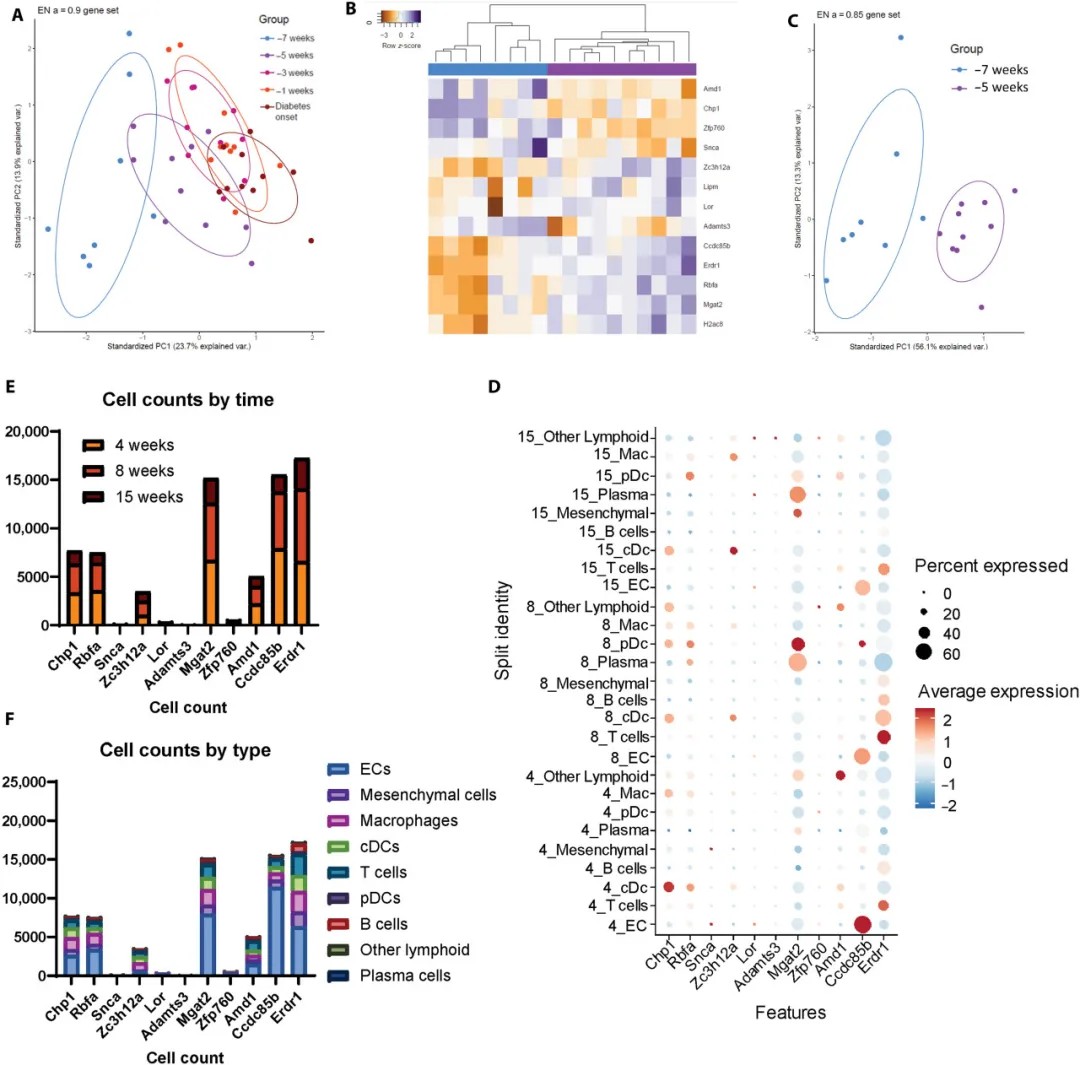
基于13个基因的特征评分(针对发病前第7周至第5周)可将发病前第7周的时间点与之后所有进展期时间点区分开来

研究意义与未来展望

皮下免疫生态位监测技术的突破,不仅为疾病预测提供新工具,更启示我们:糖尿病防治需超越血糖指标,深入免疫与代谢互作的系统生物学本质。

IN技术的意义远超早期诊断——它使“动态监测+精准干预”成为可能。患者可在β细胞功能丧失前接受治疗,避免终身胰岛素依赖。此外,人工智能与持续葡萄糖监测(CGM)系统的融合,正推动个体化血糖管理,而IN有望为这类系统提供免疫层面的数据补充。(转化医学网360zhyx.com)

原文链接:

https://www.science.org/doi/10.1126/sciadv.adw8946

【关于投稿】

转化医学网(360zhyx.com)是转化医学核心门户,旨在推动基础研究、临床诊疗和产业的发展,核心内容涵盖组学、检验、免疫、肿瘤、心血管、糖尿病等。如您有最新的研究内容发表,欢迎联系我们进行免费报道(公众号菜单栏-在线客服联系),我们的理念:内容创造价值,转化铸就未来!

转化医学网(360zhyx.com)发布的文章旨在介绍前沿医学研究进展,不能作为治疗方案使用;如需获得健康指导,请至正规医院就诊。

责任声明:本稿件如有错误之处,敬请联系转化医学网客服进行修改事宜!

微信号:zhuanhuayixue

评论:
评 论
共有 0 条评论

    还没有人评论,赶快抢个沙发