靶向心磷脂新机制!大连理工大学/山东大学合作发文:抗癌药物开发新见解
| 导读 | 这些发现揭示了 TPP+ 除其固有的线粒体靶向特性外的一种新的生物活性机制,为下一代线粒体靶向抗癌策略奠定了基础,这些策略能够精确调节线粒体功能。 |
1月25日,大连理工大学/山东大学研究团队合作共同在期刊《Advanced Science》上发表了研究论文,题为“Alkyltriphenylphosphonium Binding to Cardiolipin Triggers Oncosis in Cancer Cells”,本研究中,研究人员证明了烷基化的 TPP+ 衍生物表现出抗癌活性,其中 TPP+-C14 在体外和体内均显示出卓越的疗效。从机制上讲,TPP+-C14 通过静电和疏水相互作用选择性地与心磷脂结合,心磷脂是线粒体内膜中的关键磷脂,这一点通过生物层干涉测量、竞争结合实验和分子动力学模拟得到了验证。有趣的是,TPP+-C14 通过激活内质网应激通路诱导癌细胞发生胀亡,而非细胞凋亡或自噬。这些发现揭示了 TPP+ 除其固有的线粒体靶向特性外的一种新的生物活性机制,为下一代线粒体靶向抗癌策略奠定了基础,这些策略能够精确调节线粒体功能。
线粒体:肿瘤治疗新靶点与TPP+作用
01
线粒体是大多数真核细胞中必不可少的细胞器,其结构分为四个功能区域:外线粒体膜(OMM)、膜间隙、内线粒体膜(IMM)和基质。这些专门的区室协调着关键的细胞过程。在肿瘤中,恶性细胞会精心安排线粒体的重新编程,以满足其对能量和代谢前体的更高需求,这使得线粒体成为癌症治疗中尚未充分开发的合理靶点。线粒体功能的标志是通过氧化磷酸化(OXPHOS)产生三磷酸腺苷(ATP),为细胞存活、增殖和其他重要过程提供能量。线粒体亲和性使得基于 TPP+ 的疗法能够精准地靶向线粒体,从而提高药物疗效。据信通过改变分子的亚细胞定位,能显著增强治疗效果。尽管传统上认为 TPP+ 在生物学上是惰性的,但新出现的证据表明,TPP+ 除了其线粒体亲和性之外,还能直接调节线粒体功能。了解 TPP+ 及其衍生物的生物学效应和机制对于完善线粒体靶向治疗模式至关重要。
TPP+-C14 可激活癌细胞中的内质网应激反应
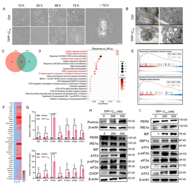
02
研究人员进行了 RNA 测序(RNA-seq)分析,并进行了比对分析。比对分析揭示了主要与内质网应激相关的关键通路,包括细胞应激反应和未折叠蛋白反应(UPR)。基因集富集分析(GSEA)进一步证实了这些发现,显示内质网应激相关基因显著富集。通过连续对用 TPP+-C14 处理 24 小时和 48 小时的 HeLa 细胞进行 RNA-seq 分析,进一步验证了这一效应,在这两个时间点,BiP、ATF4 和 CHOP 等代表性基因均显著增加。当内质网应激发生时,内质网伴侣蛋白 BiP 从 PERK上解离,使 PERK 二聚化和自身磷酸化,从而激活下游信号通路以启动 UPR。TPP+-C14 处理诱导了内质网应激,这从 HeLa 和 SiHa 细胞中 BiP 转录本和蛋白水平的升高得到了证实。在 BiP 诱导之后,PERK 水平下降,而磷酸化的 eIF2α(p-eIF2α)、ATF4 和 CHOP 则上调,这证实了 PERK/eIF2α/ATF4/CHOP 通路被激活。由 TPP+-C14 引起的线粒体功能障碍所驱动的严重或长期的内质网应激,导致了不可逆的细胞损伤和细胞胀亡。

TPP+-C14 通过激活内质网(ER)应激通路引发肿瘤溶解
研究意义
03
这些见解重新定义了 TPP+ 在线粒体靶向诊疗中的作用,并为开发能够精准调节线粒体功能的下一代抗癌疗法提供了有前景的基础。
参考资料:
https://advanced.onlinelibrary.wiley.com/doi/10.1002/advs.202510237(转化医学网360zhyx.com)
【关于投稿】
转化医学网(360zhyx.com)是转化医学核心门户,旨在推动基础研究、临床诊疗和产业的发展,核心内容涵盖组学、检验、免疫、肿瘤、心血管、糖尿病等。如您有最新的研究内容发表,欢迎联系我们进行免费报道(公众号菜单栏-在线客服联系),我们的理念:内容创造价值,转化铸就未来!
转化医学网(360zhyx.com)发布的文章旨在介绍前沿医学研究进展,不能作为治疗方案使用;如需获得健康指导,请至正规医院就诊。
责任声明:本稿件如有错误之处,敬请联系转化医学网客服进行修改事宜!
微信号:zhuanhuayixue
腾讯登录
还没有人评论,赶快抢个沙发