促进免疫抑制肿瘤微环境形成新机制!滨州医学院等单位合作发文:改善患者预后的治疗新策略
| 导读 | 使用抗 IGSF9 治疗,包括降低抗体依赖性细胞毒性及抗体依赖性细胞吞噬作用的 LALAPG 突变体,可减轻 TAM 衰老和免疫抑制,激活 T 细胞,并抑制肿瘤生长。 |
近日,滨州医学院/康复大学青岛医院(青岛市市立医院)研究团队合作共同在期刊《Journal for ImmunoTherapy of Cancer》发表了题为“Tumor-associated macrophages educated by IGSF9 exhibit a senescence-associated secretory phenotype to promote tumor immune escape”的研究论文,本研究中,空间转录组学数据集(GSE189487)显示,肿瘤细胞中 IGSF9 的水平与肿瘤相关巨噬细胞(TAMs)的衰老呈正相关,RNA 测序揭示了与衰老相关的差异表达基因。体内数据表明,IGSF9 可诱导 TAM 衰老,导致 T 细胞活性受到抑制,并形成免疫抑制微环境,进而促进肿瘤免疫逃逸。使用抗 IGSF9 治疗,包括降低抗体依赖性细胞毒性及抗体依赖性细胞吞噬作用的 LALAPG 突变体,可减轻 TAM 衰老和免疫抑制,激活 T 细胞,并抑制肿瘤生长。
衰老样巨噬细胞:肿瘤微环境中的新“帮凶”
01
巨噬细胞是肿瘤浸润免疫细胞的关键组成部分,具有显著的可塑性,这使得它们在癌症治疗中成为一把双刃剑,因为它们会根据微环境线索呈现出多种功能状态。然而,M1-M2 二分法过于简化了肿瘤相关巨噬细胞(TAMs)在塑造免疫抑制性肿瘤微环境中的复杂作用。近年来,得益于单细胞测序和空间转录组学等检测技术的进步,出现了多种 TAMs 的分类系统。新证据表明,TAMs 还可能呈现衰老样表型。在自发性早期肺癌模型中,研究人员发现了一组共表达 p16INK4a 和 CXCR1 的衰老样巨噬细胞。这些细胞显著抑制了细胞毒性 T 细胞的功能,并加速了肿瘤的进展;值得注意的是,选择性清除这些巨噬细胞可减缓肿瘤生长。此外,在 KRAS 驱动的肺癌模型中,靶向清除衰老样巨噬细胞显著降低了肿瘤负荷并提高了生存率。衰老的巨噬细胞也会促成免疫抑制性肿瘤微环境的形成,从而有利于肿瘤的发展。事实上,抑制衰老巨噬细胞的积聚可减轻神经母细胞瘤携带小鼠的肿瘤负荷并延长其生存期。这些衰老的肿瘤相关巨噬细胞能够产生与衰老相关的分泌表型(SASP),从而抑制免疫细胞的活化并促进肿瘤生长。
食管鳞状细胞癌治疗现状、免疫治疗进展及生物标志物需求
02
食管鳞状细胞癌(ESCC)占全球食管癌病例的 80% 以上,是一种高度侵袭性的恶性肿瘤,在欠发达地区尤为常见。对于局部可手术的患者,目前的标准治疗方案是新辅助放化疗(neoCRT)后进行食管切除术,但这种方法的长期疗效不佳,5 年生存率仅约 60%。对于局部晚期不可手术的 ESCC 患者,以根治性放化疗(dCRT)作为主要治疗手段,预后仍然非常差,超过 3 年生存率的患者不足一半。这些不尽人意的结果凸显了在 ESCC 治疗中迫切需要新的、更有效的治疗策略。
免疫检查点抑制剂(ICIs)的出现彻底改变了食管癌的治疗格局,多项随机 III 期临床试验已证实,程序性细胞死亡蛋白 1(PD-1)抑制剂联合化疗可作为晚期食管癌的一线标准治疗方案,其疗效显著。这一成功促使人们开始研究 PD-1 抑制剂在早期疾病阶段的应用,目前有多个正在进行的临床试验正在评估其与新辅助放化疗(neoCRT)或同步放化疗(dCRT)联合用于局部晚期食管鳞状细胞癌(ESCC)的效果。研究人员之前报道了两项 II 期临床试验的有希望的临床结果,这两项试验分别评估了抗 PD-1 单克隆抗体特瑞普利单抗与 neoCRT或 dCRT联合应用的情况。两项研究均表明,在局部晚期 ESCC 中,这种联合疗法具有良好的抗肿瘤疗效和可接受的毒性特征。然而,部分患者仍存在残留病灶或后续疾病进展,这凸显了可靠预测生物标志物的迫切需求,以识别最有可能从免疫联合治疗中获得持久获益的患者。此类生物标志物将促进个性化治疗并优化治疗策略。

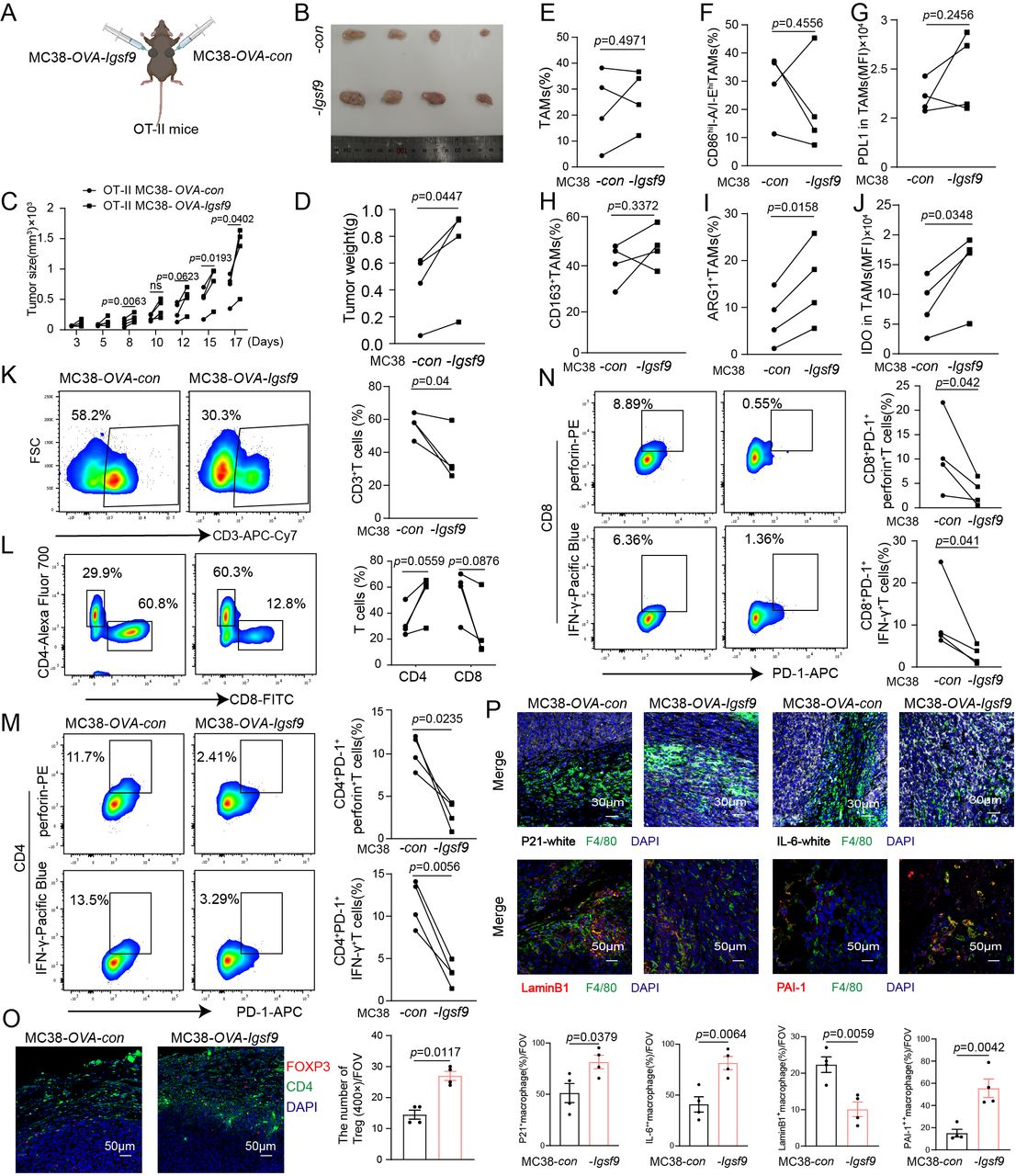
IGSF9 促进了 OT-II 小鼠体内携带 MC38-OVA/-con/-Igsf9 的巨噬细胞向衰老样表型极化
上述结果表明,抗 IGSF9 治疗能有效抑制肿瘤相关巨噬细胞(TAMs)向免疫抑制表型极化,减轻 TAM 衰老,增强 CD3+T 细胞浸润,并促进效应 CD8+T 细胞活化,从而抑制肿瘤生长。
结论
03
IGSF9 与肿瘤相关巨噬细胞(TAMs)表面的 TMUB1 相互作用,从而触发白细胞介素 - 6(IL - 6)的分泌,随后诱导 TAMs 出现衰老相关特征,最终导致肿瘤免疫逃逸。(转化医学网360zhyx.com)
参考资料:
https://jitc.bmj.com/content/14/1/e012889#sec-38
【关于投稿】
转化医学网(360zhyx.com)是转化医学核心门户,旨在推动基础研究、临床诊疗和产业的发展,核心内容涵盖组学、检验、免疫、肿瘤、心血管、糖尿病等。如您有最新的研究内容发表,欢迎联系我们进行免费报道(公众号菜单栏-在线客服联系),我们的理念:内容创造价值,转化铸就未来!
转化医学网(360zhyx.com)发布的文章旨在介绍前沿医学研究进展,不能作为治疗方案使用;如需获得健康指导,请至正规医院就诊。
责任声明:本稿件如有错误之处,敬请联系转化医学网客服进行修改事宜!
微信号:zhuanhuayixue
腾讯登录
还没有人评论,赶快抢个沙发