Nature | 破解肠道纤维化核心机制!发现调控炎症和纤维化的关键调节因子
| 导读 | 该研究首次揭示炎症性肠病中纤维化形成的细胞网络,为靶向治疗带来新希望。 |
近日,一项发表于国际知名期刊《Nature》的研究通过单细胞与空间转录组分析人类肠道组织,发现了一个以炎症相关成纤维细胞为中心的病理细胞网络。这些成纤维细胞被促炎巨噬细胞激活,进而产生促纤维化细胞因子IL-11,形成推动纤维化发展的关键信号通路。研究团队进一步利用全基因组CRISPR敲除和激活筛选,发现转录因子GLIS3是调控炎症和纤维化基因表达网络的关键调节因子。该研究首次揭示炎症性肠病中纤维化形成的细胞网络,为靶向治疗带来新希望。

整合单细胞与空间图谱揭示病理性细胞生态位中的可诱导炎症相关成纤维细胞(IAFs)
技术路径与关键发现

IL-11细胞回路主导纤维化过程
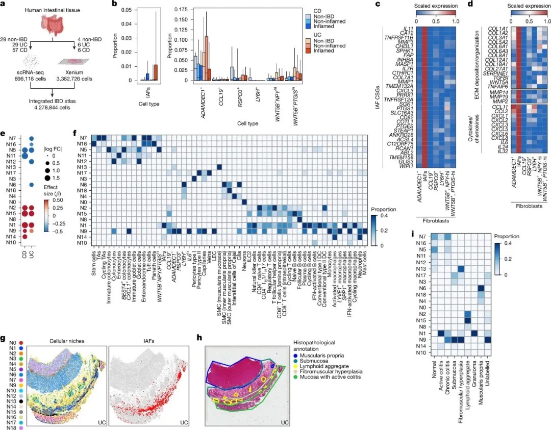
研究团队整合了来自小肠和大肠的单细胞RNA-seq数据,构建了一个包含数百万肠道细胞的综合图谱,涵盖上皮细胞、免疫细胞、间质细胞和成纤维细胞等区域。
通过单细胞空间分析,团队绘制了这些细胞在肠道组织中的分布图。结果显示,在IBD样本中,IAFs显著增加,特别是在炎症性克罗恩病和溃疡性结肠炎中。
这些IAFs不仅表达与纤维化相关的基因,还上调了细胞外基质重塑基因。它们还表达中性粒细胞招募趋化因子,表明它们可能在疾病期间指导免疫细胞活动。
研究人员进一步通过细胞邻域分析发现,IAFs在巨噬细胞富集的生态位中特别丰富。这些巨噬细胞表达促炎细胞因子和天然免疫传感器,表明N1和N14标志着受基质-免疫相互作用影响的炎症区域。
核心机制解析

全基因组CRISPR筛选鉴定新型炎症相关成纤维细胞(IAFs)决定因子
为了确定IAFs的分子决定因素,研究团队进行了全基因组CRISPR筛选,聚焦IL-11作为读数。研究人员在人类成纤维细胞中引入了mNG报告基因,并通过功能丧失和功能获得筛选,鉴定出61个共享的候选基因,包括TGFβ和IL-1β信号组件以及IL-11本身。
特别值得注意的是,GLIS3作为一个之前已知主要与胰腺β细胞发育和甲状腺功能相关的转录因子,在IAFs中表现出特异性表达。
功能实验证实了GLIS3在IL-11生产中的关键作用:GLIS3的CRISPR敲除损害了IL-11mNG荧光,而其CRISPR激活则增强了荧光。在TLR2/6激活的巨噬细胞共培养实验中,GLIS3 CRISPR敲除成纤维细胞的IL-11分泌减少,而CRISPRa成纤维细胞则增加。
机制上,GLIS3通过响应巨噬细胞来源的TGFβ和IL-1β,直接调控IL11等促纤维化基因的表达。染色质免疫沉淀测序进一步确定了GLIS3的直接靶基因,包括多个参与ECM组织和炎症反应的基因。

GLIS3调控炎症相关成纤维细胞(IAFs)基因程序
实验验证与结果分析

结肠炎期间炎症相关成纤维细胞(IAFs)诱导及异常胶原沉积需要GLIS3参与
研究团队开发了一个GLIS3特征评分,用于在体内量化IAF活性。当将这一特征投射到来自200多名初治儿科UC患者的结肠活检RNA-seq图谱时,研究人员发现GLIS3特征评分随疾病严重程度增加而升高。
为了研究GLIS3在慢性DSS治疗后驱动肠道病理的作用,研究人员开发了条件性Glis3敲除小鼠。实验结果显示,与Glis3f/f小鼠相比,Glis3f/f;cre小鼠在慢性DSS治疗后结肠胶原蛋白百分比降低,组织羟脯氨酸和促纤维化胶原基因表达也减少。
更重要的是,慢性DSS处理的Glis3f/f;cre小鼠组织炎症的组织病理学评分更低,体重减轻减少,结肠长度更长。这些结果表明表达Glis3的成纤维细胞在介导胶原沉积和驱动纤维化信号中起核心作用。
单细胞空间分析进一步证实,DSS处理的Glis3f/f;cre结肠中mIAFs和共定位的活化巨噬细胞比例减少,GLIS3特征包括Il11表达降低。
研究意义与未来展望
针对GLIS3的特异性治疗,有望直接靶向致病性成纤维细胞,避免传统免疫抑制剂的广泛副作用。研究人员指出,这一发现可能不仅适用于肠道纤维化,还为其他组织器官的纤维化治疗提供了新思路。该研究首次将GLIS3与炎症-纤维化轴心联系起来,填补了慢性炎症转化为纤维化病变的关键知识空白。(转化医学网360zhyx.com)
原文链接:
https://www.nature.com/articles/s41586-025-09907-x
【关于投稿】
转化医学网(360zhyx.com)是转化医学核心门户,旨在推动基础研究、临床诊疗和产业的发展,核心内容涵盖组学、检验、免疫、肿瘤、心血管、糖尿病等。如您有最新的研究内容发表,欢迎联系我们进行免费报道(公众号菜单栏-在线客服联系),我们的理念:内容创造价值,转化铸就未来!
转化医学网(360zhyx.com)发布的文章旨在介绍前沿医学研究进展,不能作为治疗方案使用;如需获得健康指导,请至正规医院就诊。
责任声明:本稿件如有错误之处,敬请联系转化医学网客服进行修改事宜!
微信号:zhuanhuayixue
腾讯登录
还没有人评论,赶快抢个沙发