NAD+ 代谢重塑!北京师范大学等单位合作发文:治疗结直肠癌和结肠炎的新途径
| 导读 | 这些结果对于将肠内皮细胞作为治疗免疫系统紊乱和免疫相关疾病(包括结直肠癌和结肠炎)的方法具有重要意义。 |
1月5日,北京师范大学/军事医学科学院研究团队在期刊《Advanced Science》上发表了题为“NAD+-Dependent Enzyme SIRT3 Limits Intestinal Epithelial Cell Functions Through NAD+ Synthesis Pathway in Colorectal Cancer”的研究论文,本研究中,研究人员证明了肠上皮细胞(IEC)中NAD+依赖性酶 SIRT3 对结直肠癌和结肠炎中局部 T 细胞分化是必需的。适度的 IEC SIRT3 过表达可减少促炎细胞因子 IL-1β 的分泌,并抑制产生 IFNγ 的 CD4+T 细胞(TH1)和细胞毒性 T 淋巴细胞(CTL)的分化。IEC SIRT3 缺乏会增加 IL-1β 的产生,并促进局部 TH1 和 CTL 的分化,从而限制结直肠癌的生长并加重结肠炎。因此,本研究结果表明,微生物群衍生的 QA 作为 SIRT3 缺乏诱导的细胞内 NAD+池补充的替代来源,用于调节 IEC 和 T 细胞功能,这为将 IEC 作为治疗免疫相关疾病(包括结直肠癌和结肠炎)的方法提供了启示。
肠上皮细胞对肠道免疫细胞调节作用及机制研究进展
01
肠上皮细胞(IECs)是维持肠道稳态的关键介质,能够建立一种免疫环境,使共生菌得以定植,同时抑制病原体和肿瘤的生长。除了循环免疫细胞的免疫调节作用外,局部肠道免疫细胞在生理和病理条件下也对免疫调节起着至关重要的作用。在次级淋巴组织中,由肠道来源的抗原呈递细胞进行初始激活后,包括 CD4+T 细胞和 CD8+T 细胞在内的常规效应 T 细胞在全身循环,最终定居于肠道,在局部环境中发挥其免疫耐受或炎症作用。成熟的 T 细胞在肠固有层和肠道内的功能维持及存活直接受到肠上皮细胞的直接影响。近期的研究加深了对这些细胞在肠道屏障中的发育及其功能的理解。尽管肠上皮细胞及其衍生的信号在促进包括 T 细胞在内的免疫细胞的分化和功能调节方面发挥了重要作用,但其调节机制仍不清楚。
IEC SIRT3 通过 IL-1R1 信号通路促进结直肠癌中局部 TH1 和 CTL 功能
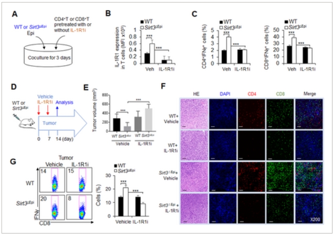
02
IL-1β-IL-1 受体(IL-1R)1 信号通路对于调节炎症中肠上皮细胞(IEC)的功能至关重要。IL-1β 上调了 IEC 中的 IL-1R1 表达以及 T 细胞中的 IFNγ 生成。此外,Sirt3∆Epi 导致小鼠结直肠癌中 CD4+T 细胞和 CD8+T 细胞中 IL-1R1 的表达增多。这些进一步表明 IL-1R1 信号可能参与了由 Sirt3∆Epi 肠上皮细胞诱导的 T 细胞功能的调节。为了验证 IL-1R1 信号在调节肠上皮细胞诱导的 T 细胞功能中的作用,研究人员在体外建立了肠上皮细胞与 T 细胞的共培养系统。从小鼠结肠固有层分离出 CD4+T 或 CD8+T 细胞,并按照先前描述的方法用或不用 IL-1R1 抑制剂进行预处理。从野生型和 Sirt3∆Epi 小鼠中分离出肠上皮细胞,并与 T 细胞共培养。尽管 Sirt3∆Epi 增强了 CD4+T 细胞和 CD8+T 细胞中 IFNγ 的生成,但 IL-1R1 抑制剂的处理几乎完全将这些变化恢复到了野生型对照水平。此外,研究人员在 MC38 结直肠原位肿瘤小鼠中也观察到了这些效应。尽管 Sirt3∆Epi 延缓了肿瘤生长并促进了 T 细胞功能以及向肿瘤的浸润,但用抑制剂阻断 IL-1R1 通常将这些变化逆转至对照水平。总之,这些数据表明 Sirt3∆Epi 通过 IL-1β-IL-1R1 信号通路延缓肿瘤生长并增强 T 细胞功能。

IEC SIRT3 缺乏通过 IL-1R1 信号通路调节结肠癌中 T 细胞的分化和功能
结论
03
本研究结果明确了肠上皮细胞中 SIRT3-NAD+ 合成途径通过 IL-1β-IL-1R1 途径诱导 TH1 和 CTL 细胞分化的重要性。这些结果对于将肠内皮细胞作为治疗免疫系统紊乱和免疫相关疾病(包括结直肠癌和结肠炎)的方法具有重要意义。(转化医学网360zhyx.com)
参考资料:
https://advanced.onlinelibrary.wiley.com/doi/10.1002/advs.202512532
【关于投稿】
转化医学网(360zhyx.com)是转化医学核心门户,旨在推动基础研究、临床诊疗和产业的发展,核心内容涵盖组学、检验、免疫、肿瘤、心血管、糖尿病等。如您有最新的研究内容发表,欢迎联系我们进行免费报道(公众号菜单栏-在线客服联系),我们的理念:内容创造价值,转化铸就未来!
转化医学网(360zhyx.com)发布的文章旨在介绍前沿医学研究进展,不能作为治疗方案使用;如需获得健康指导,请至正规医院就诊。
责任声明:本稿件如有错误之处,敬请联系转化医学网客服进行修改事宜!
微信号:zhuanhuayixue
腾讯登录
还没有人评论,赶快抢个沙发