乳腺癌肺转移新机制!重庆医科大学发文:临床肿瘤免疫治疗的有效策略
| 导读 | 肿瘤相关的代谢物在肿瘤微环境中可能会引起免疫功能障碍,导致肿瘤的恶性进展和转移。 |
11月16日,重庆医科大学研究团队在期刊《Advanced Science》上发表了研究论文,题为“PLA2G16-Mediated Tetracosatetraenoic Acid Rewires Fatty Acid Oxidation to Impair CD8+ T Cell Immune Function in Promoting Breast Cancer Lung Metastasis”,本研究证明肿瘤相关 PLA2G16通过促进肺部早期转移微环境中二十四碳四烯酸(C24:4(n-6))的积累并损害肺部 CD8+T 细胞的免疫功能,在免疫依赖模式下成为三阴性乳腺癌(TNBC)肺转移的重要促成因素。研究结果表明,PLA2G16 介导的肺部 C24:4(n-6)积累对 CD8+T 细胞的抗肿瘤活性构成代谢障碍,并突显了 PLA2G16 在促进 TNBC 肺转移中的关键作用。以 PLA2G16 为靶点并联合抗 PD-1 基础的免疫疗法可能是临床肿瘤免疫治疗的有效策略。

https://advanced.onlinelibrary.wiley.com/doi/10.1002/advs.202510224
免疫检查点阻断在乳腺癌治疗中的挑战与关键
01
免疫检查点阻断(ICB),包括程序性细胞死亡蛋白 1(PD-1)/程序性死亡配体 1(PD-L1)抑制剂,已经彻底改变了癌症治疗,并迅速成为癌症治疗的首选。尽管 ICB 疗法在多种癌症类型中表现出显著疗效,但只有少数乳腺癌(BC)患者,尤其是基线 T 细胞浸润相对较少的三阴性乳腺癌(TNBC)患者,从 ICB 治疗中获益。即使在 PD-L1 阳性的乳腺癌患者中,PD-1 阻断的总体缓解率也只有 18.5%。增加肿瘤内 CD8+T 细胞浸润可以改善乳腺癌的免疫治疗。确定肿瘤与免疫微环境之间的决定性相互作用对于将“冷”乳腺肿瘤转化为“热”免疫原性肿瘤以及提高临床免疫治疗的疗效至关重要。
肿瘤相关 PLA2G16 抑制肺浸润 CD8+T 细胞功能以促进乳腺癌转移
02
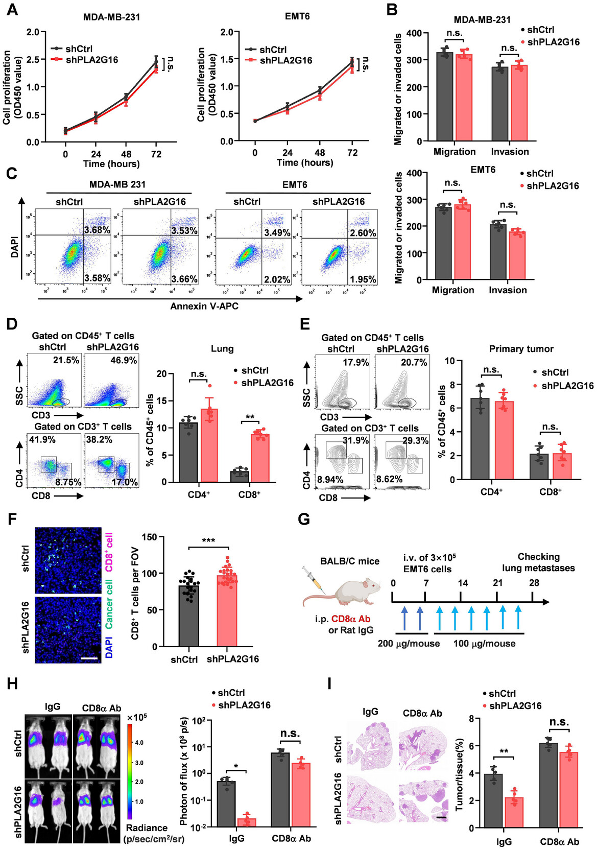
为了探究肿瘤型 PLA2G16 如何调节肺转移,研究人员研究了 PLA2G16 对亲代肿瘤细胞内在恶性特征的影响。研究人员发现 PLA2G16 能够影响免疫功能正常的 BALB/c 小鼠中三阴性乳腺癌(TNBC)的肺转移,这强烈表明 PLA2G16 在 TNBC 中的促转移作用与肺转移微环境中 T 淋巴细胞的功能障碍有关。
因此,研究人员试图评估在转移性肺部的转移性播种阶段淋巴细胞群体的变化。在荷瘤小鼠的原发肿瘤和脾脏中,CD45+CD3+CD8+T 细胞的丰度几乎没有变化,这表明转移性肺部 CD8+T 细胞群体的减少并非由于免疫功能正常小鼠中其生成的改变所致。此外,在转移性播种阶段,肿瘤中 PLA2G16 的水平与 CD8+T 细胞的缺乏呈负相关。另外,通过使用抗 CD8α 清除抗体在小鼠体内特异性耗竭 CD8+T 细胞,PLA2G16 敲低诱导的 DTCs 在转移早期阶段的生存劣势得以逆转,导致更多的肺转移灶。与注射对照 EMT6 细胞的小鼠相比,注射 PLA2G16 缺陷型 EMT6 细胞的小鼠肺部浸润的 CD8+T 细胞表现出显著的功能活性。研究人员将这些肺部浸润的 CD8+T 细胞与亲代 EMT6 细胞共培养,从 PLA2G16 敲低 EMT6 转移的小鼠中分离出的肺 CD8+T 细胞具有更强的抗肿瘤免疫能力。然后将小鼠的初始 CD8+T 细胞与 PLA2G16 敲低或对照 EMT6 细胞共培养,并评估 CD8+T 细胞的活性。与体内发现一致,肿瘤细胞中 PLA2G16 敲低导致 CD8+T 细胞活化,其细胞因子水平显著升高。值得注意的是,与 PLA2G16 沉默的 EMT6 细胞共培养的初始 CD8+T 细胞的 PD-1 和 TIM3 表达显著降低,这两种标志物是 CD8+T 细胞耗竭的标志。综上所述,这些数据表明 PLA2G16 可能通过抑制 CD8+T 细胞活化而促进三阴性乳腺癌的肺转移。

PLA2G16 驱动的乳腺肿瘤细胞肺转移与肺浸润 CD8+T 细胞失活有关
结论
03
总的来说,本研究工作或许能为治疗乳腺癌肺转移提供一种颇具吸引力的策略。(转化医学网360zhyx.com)
参考资料:
https://advanced.onlinelibrary.wiley.com/doi/10.1002/advs.202510224
【关于投稿】
转化医学网(360zhyx.com)是转化医学核心门户,旨在推动基础研究、临床诊疗和产业的发展,核心内容涵盖组学、检验、免疫、肿瘤、心血管、糖尿病等。如您有最新的研究内容发表,欢迎联系我们进行免费报道(公众号菜单栏-在线客服联系),我们的理念:内容创造价值,转化铸就未来!
转化医学网(360zhyx.com)发布的文章旨在介绍前沿医学研究进展,不能作为治疗方案使用;如需获得健康指导,请至正规医院就诊。
责任声明:本稿件如有错误之处,敬请联系转化医学网客服进行修改事宜!
微信号:zhuanhuayixue
腾讯登录
还没有人评论,赶快抢个沙发