STTT | 安徽理工大学胡东/吴静/齐天翔团队发现矽肺纤维化的关键调控开关,靶向抑制可显著改善肺功能
| 导读 | 随着PRDX4抑制剂的进一步开发,或许在不久的将来,矽肺患者能告别不可逆纤维化的宿命,重获呼吸的自由。 |
矽肺,这种因长期吸入二氧化硅粉尘引发的致命性肺病,正困扰着全球数百万矿工与粉尘暴露人群。其核心病理特征——慢性进行性炎症与不可逆肺纤维化,至今缺乏能阻止疾病进展的靶向疗法。10月24日,安徽理工大学胡东/吴静/齐天翔团队发表在国际权威期刊《信号转导与靶向治疗》(Signal Transduction and Targeted Therapy,IF=52.7)的一项研究,揭开了矽肺纤维化的隐藏驱动者:肺泡巨噬细胞中的PRDX4(过氧化物酶4),并通过机制解析与动物实验证实,靶向抑制PRDX4可有效逆转肺损伤,为矽肺及同类纤维化疾病的治疗开辟了全新路径。

肺泡巨噬细胞中的PRDX4促进矽肺纤维化
矽肺的炎症-纤维化循环:巨噬细胞是核心推手

PRDX4介导的肺泡巨噬细胞激活促进上皮细胞与成纤维细胞转化
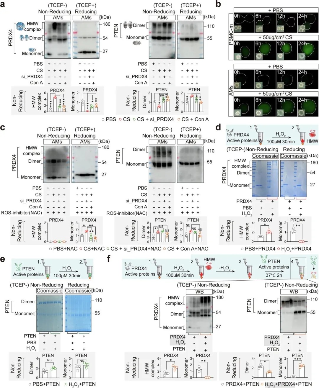
矽肺的发生,始于肺泡巨噬细胞(AMs)对二氧化硅(CS)粉尘的吞噬。这些肺部免疫哨兵在接触粉尘后,会异常激活并分泌大量促炎因子(如TNF-α、IL-1β)与促纤维化因子(如TGF-β),一方面招募更多炎症细胞加剧肺损伤,另一方面诱导肺泡上皮细胞“上皮-间质转化(EMT)”、成纤维细胞“成纤维细胞-肌成纤维细胞转化(FMT)”,最终导致胶原沉积与肺纤维化。然而,巨噬细胞异常激活的上游调控机制始终未明,此项研究正是聚焦这一空白,通过对矽肺患者肺组织与小鼠模型的多组学分析,锁定了PRDX4这一关键分子。
PRDX4:从抗氧化卫士到纤维化推手的角色反转

PRDX4正向调控肺泡巨噬细胞中的AKT/NF-κB通路

PRDX4通过抑制PTEN二聚化激活AKT/NF-κB通路
PRDX4是过氧化物酶家族成员,传统认知中它通过清除活性氧发挥抗氧化作用。但研究者在矽肺患者肺组织中发现:PRDX4仅在肺泡巨噬细胞中显著上调,且其表达水平与炎症、纤维化基因表达呈强烈正相关。在小鼠矽肺模型中,PRDX4同样在肺泡巨噬细胞(AMs)中高表达,且随疾病进展(从炎症期到纤维化期)持续增加。进一步机制研究揭示了PRDX4的黑暗面:当二氧化硅刺激AMs时,PRDX4会被氧化形成高分子量寡聚体。这些寡聚体通过氧化PTEN(磷酸酶与张力蛋白同源物)的关键半胱氨酸残基,破坏PTEN的同源二聚体形成——而PTEN二聚体是其抑制AKT通路的活性形式。PTEN失活后,PIP3(磷脂酰肌醇-3,4,5-三磷酸)无法被转化为PIP2,导致AKT持续磷酸化并激活NF-κB通路。这一连锁反应最终推动AMs向促纤维化表型转化,放大炎症与纤维化进程。

PRDX4寡聚体中的Cys124与Cys245调控PTEN二聚体的形成

体内抑制PRDX4活性显著缓解矽肺所致纤维化
意义与展望:从矽肺到泛纤维化疾病的潜在应用
此项研究的突破在于:
-
首次明确PRDX4是PTEN的上游调控因子,揭示了其在巨噬细胞激活与纤维化中的核心作用;
-
提供了矽肺治疗的单靶点策略——靶向PRDX4可同时干预炎症与纤维化,避免了多靶点药物的复杂性;
-
拓展了PRDX4的功能认知:从抗氧化保护者转变为病理状态下的促纤维化因子,为其他ROS相关疾病(如特发性肺纤维化IPF)的研究提供了参考。
矽肺的防治是全球职业健康领域的难题,此项研究不仅解开了巨噬细胞异常激活的机制谜题,更为临床治疗提供了可落地的靶点。随着PRDX4抑制剂的进一步开发,或许在不久的将来,矽肺患者能告别不可逆纤维化的宿命,重获呼吸的自由。(转化医学网360zhyx.com)
原文链接:
https://www.nature.com/articles/s41392-025-02454-x
【关于投稿】
转化医学网(360zhyx.com)是转化医学核心门户,旨在推动基础研究、临床诊疗和产业的发展,核心内容涵盖组学、检验、免疫、肿瘤、心血管、糖尿病等。如您有最新的研究内容发表,欢迎联系我们进行免费报道(公众号菜单栏-在线客服联系),我们的理念:内容创造价值,转化铸就未来!
转化医学网(360zhyx.com)发布的文章旨在介绍前沿医学研究进展,不能作为治疗方案使用;如需获得健康指导,请至正规医院就诊。
责任声明:本稿件如有错误之处,敬请联系转化医学网客服进行修改事宜!
微信号:zhuanhuayixue
腾讯登录
还没有人评论,赶快抢个沙发