重塑肿瘤免疫微环境!北京大学人民医院/山东大学齐鲁医院联合发文:克服肿瘤中免疫耐药性的治疗新靶点
| 导读 | 这些发现确立了 PKMYT1 作为刺激抗肿瘤免疫和克服 CRPC 中免疫检查点阻断(ICB)耐药性的有前景的治疗靶点。 |
近日,北京大学人民医院/山东大学齐鲁医院联合在期刊《Journal for ImmunoTherapy of Cancer》上发表了研究论文,题为“Targeting PKMYT1 enhances antitumor immune responses to PD-L1 blockade in castration-resistant prostate cancer”,本研究中,研究人员发现与原发性前列腺癌相比,PKMYT1 在去势抵抗性前列腺癌(CRPC)中的表达显著升高。PKMYT1 高表达与抗肿瘤免疫抑制以及对免疫检查点阻断(ICB)的临床反应不佳相关。选择性 PKMYT1 抑制剂 RP-6306 在 CD8+ T 细胞存在的情况下增强了 ICB 的疗效。单独使用 PKMYT1 抑制剂或与 PD-L1 阻断剂联合使用显著增加了活化 CD8+ T 细胞的浸润,并在体内诱导了显著的肿瘤抑制作用。
前列腺癌治疗新探索:突破免疫疗法“冷”微环境耐药困局
01
前列腺癌(PCa)是全球范围内重大的健康负担,在男性中是诊断出的最常见癌症之一。尽管雄激素剥夺疗法(ADT)仍是晚期前列腺癌的标准治疗方法,但其长期疗效常因进展为去势抵抗性前列腺癌(CRPC)而受到影响。免疫疗法已改变了多种癌症的治疗方式,并被纳入转移性 CRPC 的扩展治疗选择。然而,大多数 CRPC 患者无法从这些方法中获得持久的益处。这种免疫疗法耐药性主要归因于肿瘤浸润 T 细胞,尤其是 CD8+ T 细胞的缺乏,这表明肿瘤微环境在免疫学上是“冷”的。
抑制 PKMYT1 可抑制去势抵抗性前列腺癌肿瘤的生长
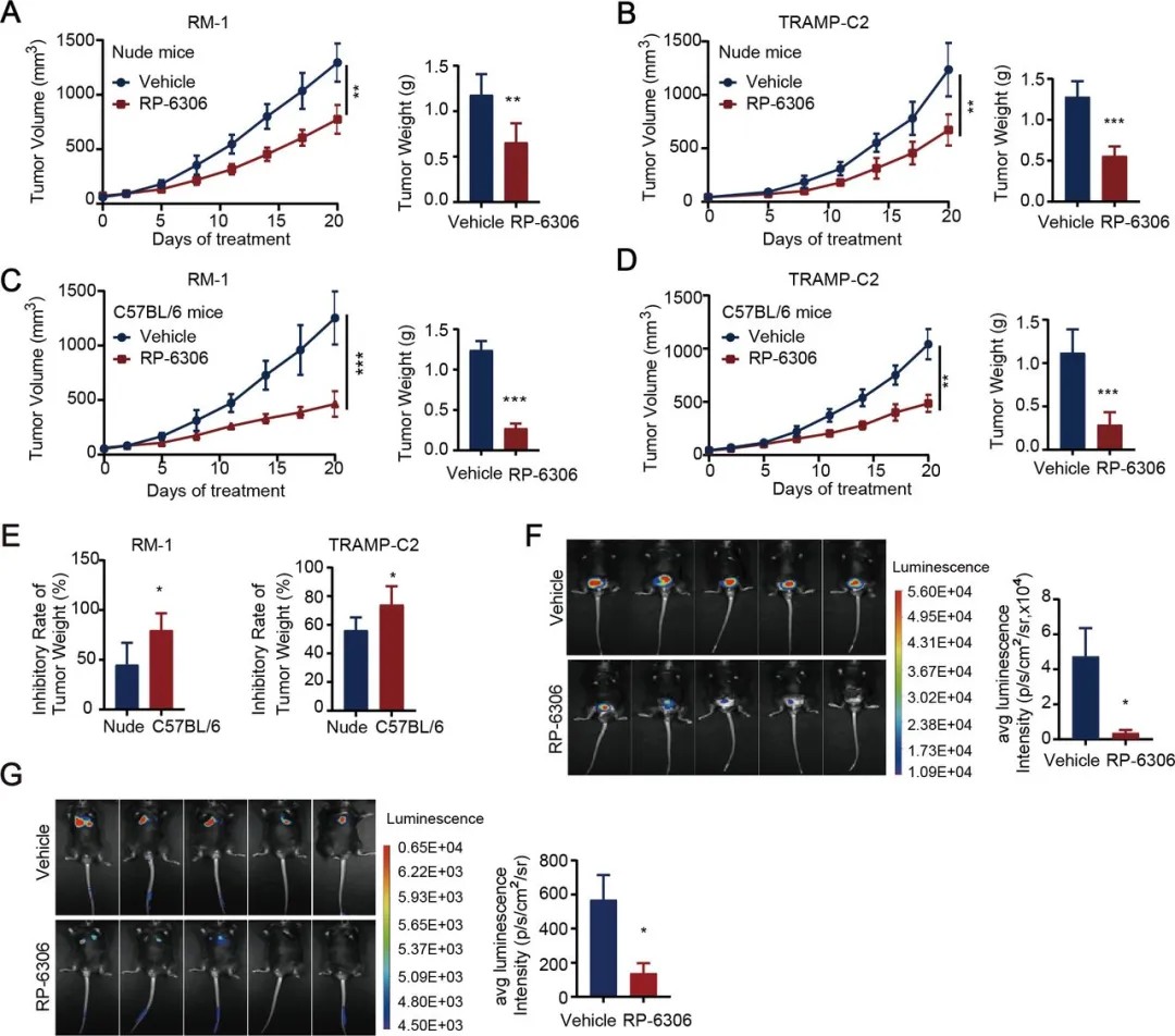
02
为了探究 PKMYT1 在前列腺癌(PCa)中的功能作用,研究人员在一组人源和鼠源的前列腺癌细胞中进行了基因敲低或药物抑制(RP-6306)实验。体外实验证实,抑制 PKMYT1 可降低细胞增殖和集落形成,同时促进细胞凋亡。与细胞自主的抗肿瘤效应一致,靶向 PKMYT1 显著抑制了免疫缺陷裸鼠移植 C4-2B 细胞瘤的生长。鉴于观察到 PKMYT1 表达与 IFN 信号通路呈负相关,研究人员接下来评估了免疫功能正常的 C57BL/6 小鼠的治疗效果。值得注意的是,在 RM-1 和 TRAMP-C2 模型中,RP-6306 在 C57BL/6 小鼠中的抗肿瘤效果明显优于裸鼠。数据表明免疫微环境对 PKMYT1 抑制的整体治疗反应有贡献。这一效应在原位植入和实验性转移模型中进一步得到证实,RP-6306 治疗显著抑制了原位肿瘤的生长,并抑制了肺转移。通过 shRNA 基因敲除 PKMYT1 同样延缓了 C57BL/6 小鼠的肿瘤进展。

药理学上抑制 PKMYT1 可在体内抑制肿瘤生长
结论
03
本研究证明,PKMYT1 在去势抵抗性前列腺癌(CRPC)中显著过表达,并与干扰素(IFN)信号受抑制、免疫细胞浸润减少以及不良临床预后相关。靶向 PKMYT1 可减缓 CRPC 的进展,并通过增加肿瘤内 CD8+T 细胞浸润与 PD-L1 阻断产生协同作用。从机制上讲,PKMYT1 抑制会引发细胞质双链 DNA 积累,从而激活 cGAS-STING 通路,并随后诱导干扰素级联反应。这些发现确立了 PKMYT1 作为刺激抗肿瘤免疫和克服 CRPC 中免疫检查点阻断(ICB)耐药性的有前景的治疗靶点。
参考资料:
https://jitc.bmj.com/content/14/1/e013247#abstract-1(转化医学网360zhyx.com)
【关于投稿】
转化医学网(360zhyx.com)是转化医学核心门户,旨在推动基础研究、临床诊疗和产业的发展,核心内容涵盖组学、检验、免疫、肿瘤、心血管、糖尿病等。如您有最新的研究内容发表,欢迎联系我们进行免费报道(公众号菜单栏-在线客服联系),我们的理念:内容创造价值,转化铸就未来!
转化医学网(360zhyx.com)发布的文章旨在介绍前沿医学研究进展,不能作为治疗方案使用;如需获得健康指导,请至正规医院就诊。
责任声明:本稿件如有错误之处,敬请联系转化医学网客服进行修改事宜!
微信号:zhuanhuayixue
腾讯登录
还没有人评论,赶快抢个沙发