重磅研究!香港中文大学于君/黄子隽团队发现靶向YTHDF1蛋白可逆转结直肠癌化疗耐药,揭示其核心分子机制
| 导读 | 这一发现为克服结直肠癌治疗难题提供了新靶点。 |
12月22日,香港中文大学于君/黄子隽团队在国际知名期刊《信号转导与靶向治疗》(Signal Transduction and Targeted Therapy,IF=52.7)发表一项重磅研究揭示了结直肠癌化疗耐药的新机制。研究团队发现:m6A阅读器蛋白YTHDF1通过激活NOTCH1信号通路,驱动癌症干细胞特性,进而导致肿瘤对奥沙利铂和5-氟尿嘧啶等标准化疗药物产生耐药性,这一发现为克服结直肠癌治疗难题提供了新靶点。

在结直肠癌患者队列中,YTHDF1与癌症干细胞标志物呈正相关
癌症干细胞:化疗耐药的关键推手

YTHDF1以m6A依赖的方式促进自我更新能力
结直肠癌的复发和转移常源于癌症干细胞对化疗的逃避。这类细胞具有自我更新能力,能够通过休眠机制抵抗化疗诱导的DNA损伤和细胞凋亡。
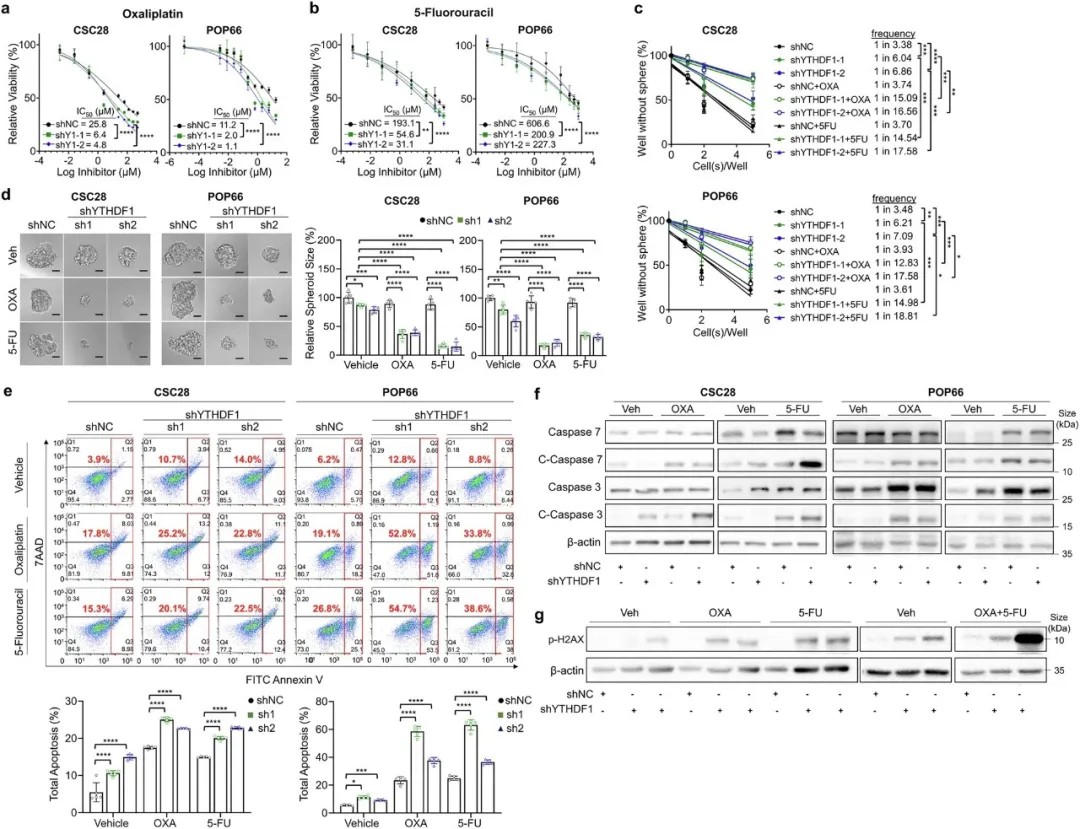
研究团队通过多组学分析发现,YTHDF1在结直肠癌干细胞中高度表达,且与干细胞标志物CD133和LGR5显著正相关。在患者来源的类器官模型中,YTHDF1过表达显著增强了癌细胞的自我更新能力和化疗耐药性。

小鼠中Lgr5特异性的Ythdf1条件性敲入加速了结直肠肿瘤发生
机制解析:YTHDF1-NOTCH1轴耐药机制的核心环节

多组学分析确定NOTCH1是YTHDF1的下游靶点

NOTCH1是YTHDF1在促进干性和肿瘤发生中的功能靶点
机制研究表明,YTHDF1直接结合NOTCH1 mRNA的m6A修饰位点,促进其翻译效率,从而激活NOTCH信号通路。这一过程在转基因小鼠模型中得到验证:
-
Lgr5特异性Ythdf1敲入小鼠的肠道肿瘤数量和负荷显著增加,且对奥沙利铂和5-氟尿嘧啶的敏感性降低;
-
抑制NOTCH1信号(如使用γ-分泌酶抑制剂DAPT)可逆转YTHDF1驱动的化疗耐药。

YTHDF1过表达促进结直肠癌中的化疗耐药性

YTHDF1敲低克服了结直肠癌中的化疗耐药性
靶向干预策略:从基础到临床

通过VNP-siYTHDF1或丹酚酸C靶向YTHDF1增强了化疗疗效
研究团队探索了两种靶向YTHDF1的策略:
-
纳米颗粒递送siRNA:采用PLGA纳米颗粒包裹YTHDF1特异性siRNA,在荷瘤小鼠中成功抑制肿瘤生长,并增强化疗药物疗效;
-
天然抑制剂SAC:中药活性成分丹酚酸C可选择性抑制YTHDF1功能,在类器官和小鼠模型中均显示出与化疗的协同作用。
值得注意的是,这两种策略均未引起明显肝肾功能损伤,提示其临床应用潜力。
临床意义与未来展望
该研究首次明确了YTHDF1在结直肠癌干细胞中的核心作用,并通过多模型验证了其作为治疗靶点的可行性。此外,研究还提示YTHDF1可能成为预测化疗反应的生物标志物。随机森林模型分析显示,YTHDF1高表达与化疗无应答显著相关。
研究不仅揭示了YTHDF1-NOTCH1轴在结直肠癌化疗耐药中的关键作用,更开创了通过靶向RNA表观遗传修饰逆转耐药的新范式。未来,结合纳米技术与天然药物的联合策略,有望为晚期结直肠癌患者带来新疗法。(转化医学网360zhyx.com)
原文链接:
https://www.nature.com/articles/s41392-025-02507-1
【关于投稿】
转化医学网(360zhyx.com)是转化医学核心门户,旨在推动基础研究、临床诊疗和产业的发展,核心内容涵盖组学、检验、免疫、肿瘤、心血管、糖尿病等。如您有最新的研究内容发表,欢迎联系我们进行免费报道(公众号菜单栏-在线客服联系),我们的理念:内容创造价值,转化铸就未来!
转化医学网(360zhyx.com)发布的文章旨在介绍前沿医学研究进展,不能作为治疗方案使用;如需获得健康指导,请至正规医院就诊。
责任声明:本稿件如有错误之处,敬请联系转化医学网客服进行修改事宜!
微信号:zhuanhuayixue
腾讯登录
还没有人评论,赶快抢个沙发